2022年的三月,长春按下了暂停键,在这个本该春暖花开的日子里,疫情来势汹汹,迅速席卷整个吉林省。我们因身处疫情中心而恐惧不安,但逐渐被爱与守护而治愈。
面对疫情学校在守护:首先,封校封寝,尽可能减少人员流动,避免病毒人传人的情况发生;其次,保持一天一次的全员核酸检测。面对疫情老师在守护:整个防疫过程是有重重困难的,辅导员老师们一直陪伴着大家,如定海神针一般让我们安心学习静待春暖花开。面对疫情志愿者在守护:在寝室楼下管控人员外出,在食堂各层维持秩序,在核酸检测中疏导学生,在校园的每一个角落都有志愿者们为学生尽心尽力的身影。

赵晔老师将自己的物品分给学生 摄影:刘婉婷
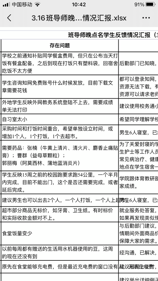
赵晔老师带着满满的耐心回答同学们的每一个问题,悉心听取学生的意见,让每位同学的问题得到解决。无论是同学们反映的生活用品还是伙食问题都被保障着,每个人都很安心。大家互相鼓劲,每个人都希望疫情结束后可以与亲爱的老师们见面与同学们齐聚。

生活问题统计表 摄影:刘婉婷
病毒无情,人间有爱;勇毅笃定,战无不胜。爱就在身边,心手相牵,没有跨不过的坎!加油吉林!
通讯员:刘婉婷 审核人:高媛 供稿单位:财会系